2024年
2024年12月17日
ミネベアミツミ株式会社
ノートPC向け3セル/4セル直列用 セカンドプロテクトIC「S-82M3/M4シリーズ」
3-4セル直列両用 セカンドプロテクトIC「S-82L4シリーズ」発売
~ 過充電保護、温度保護、定電圧出力を1チップで実現、低消費、省スペースにも貢献 ~
 
 
ミネベアミツミグループ
「グリーンプロダクツ」
製品
ミネベアミツミグループのエイブリック株式会社(社長:田中 誠司、本社:東京都港区、以下:「ABLIC」)は本日より、ノートPC向けセカンドプロテクトIC「S-82M3/M4シリーズ」、「S-82L4シリーズ」の販売を開始しました。
セカンドプロテクトICは、外部信号によってヒューズを溶断させるプロテクションヒューズと組み合わせてリチウムイオンバッテリーの過充電の保護に使用されます。特にノートPCやタブレットPC向けには、温度保護やRTCの駆動が求められるため、外部にPTCサーミスタを接続することで、バッテリーパックを異常温度から保護する機能やRTC駆動用の定電圧出力機能を併せ持つものがあります。
本日発売した「S-82M3/M4シリーズ」「S-82L4シリーズ」は、過充電保護に加えて、上記の様にPTCサーミスタを接続することで温度保護可能なCTL端子を搭載し、かつ、外付けのRTC(リアルタイムクロック)駆動用の定電圧出力端子の両端子を1チップに搭載するエイブリック初の製品で、より高い安全性、信頼性を実現したいお客様からの要望の中で開発されたセカンドプロテクトICです。
「S-82M3/M4シリーズ」は、3セル直列用がS-82M3シリーズ、4セル直列用がS-82M4シリーズであり、電池パック組み立て時の製造工程でのプロテクションヒューズ溶断を防止するウェイクアップ機能を搭載しています。一方、「S-82L4シリーズ」にはウェイクアップ機能は非搭載ですが、3セル、4セル直列両方に対応可能なシリーズとなります。
新製品の特徴として、(1)PTCサーミスタを接続することで温度検出可能なCTL端子を搭載していること、(2)最小1.5Vまで選択可能な定電圧出力回路を搭載しているため、外付けのRTCへの電源供給が低電力で出来ること、(3)「S-82M3/M4シリーズ」は電池接続時のプロテクションヒューズ溶断を防止するウェイクアップ機能を搭載。このウェイクアップ機能は全ての電池が接続されたかどうかを監視しており、どのような順番で電池と保護回路基板を接続しても、全ての電池が接続されるまでプロテクションヒューズの溶断信号は出力されない機能です。この機能により、保護回路基板と電池の接続順を自由に設定でき、組み立て工程における作業効率改善に貢献できること、があげられます。
ABLICは、今後もリチウムイオンバッテリー保護ICにおいて、当社の技術力を最大限に活用し、さらなる高精度化・高機能化を目指すとともに、多くの分野のアプリケーションに対応できる製品展開を図っていきます。
 
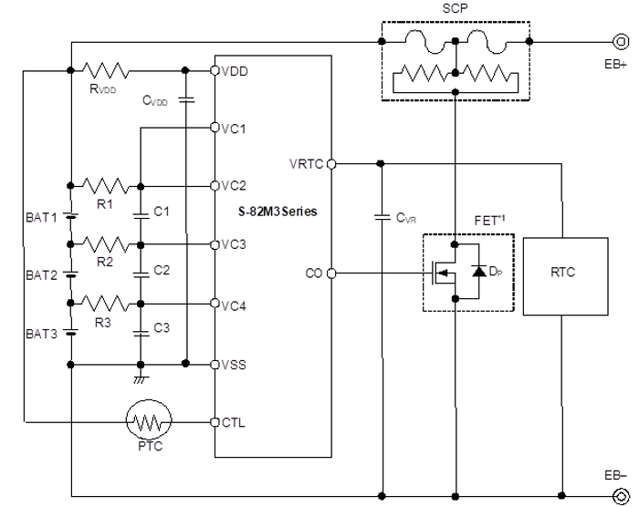
図S-82M3シリーズを用いた保護回路例
 
図S-82L4シリーズを用いた保護回路例
主な特長
- 1. CTL端子にPTCサーミスタを接続し温度保護が可能
- PTCサーミスタが接続可能なCTL端子を搭載しています。バッテリーパックが異常温度に達した際の温度検出が可能となり、1つのICで過充電保護と温度保護の実現が可能です。また、DFN-8(2020)Aパッケージの裏面を端子として使用することで9端子のICを小PKGへ搭載しています。回路基板の省スペース化に貢献します。
- 2. 外付けRTC(リアルタイムクロック)への電力供給が可能
- 外付けのRTCへ電源供給するための定電圧出力回路を搭載しています。パソコンがシャットダウンした状態でもメインバッテリーから電源供給できるため、RTCバックアップ用のコイン型電池が不要となり、回路基板の省スペース化に貢献します。また、最小1.5Vから定電圧出力が選択可能であり、RTCを低電力で駆動することが可能となります。
 定電圧出力回路は、電池電圧がシャットダウン電圧を下回ると動作を停止し、ICは低消費電流モード(S-82L4シリーズ:0.4µA max.)となり、消費電流を低減することが出来ます。
- 3. 電池接続時の接続順フリー機能を搭載(S-82M3シリーズ、S-82M4シリーズ)
- 電池パック組み立て時にプロテクションヒューズの溶断を防止するため、ウェイクアップ機能を搭載しています。このウェイクアップ機能により、保護回路基板と電池接続の順番に制限がなくなるため、電池パック組立工程の作業効率アップに貢献します。
主な仕様
3セル直列用:S-82M3シリーズ、4セル直列用:S-82M4シリーズ
- 電池接続を監視するウェイクアップ機能搭載
- 過充電検出電圧:3.60 ~ 5.00V ±15mV
- VRTC端子シャットダウン電圧:2.50 ~ 2.80V ±50mV
- 動作時消費電流:4µA max.
- VRTC端子シャットダウン時消費電流:1.0µA max.
- 最大定格:28V
- 動作温度:-40~+85℃
- パッケージ:DFN-8(2020)A
3-4セル直列両用:S-82L4シリーズ
- 過充電検出電圧:3.60 ~ 5.00V ±15mV
- VRTC端子シャットダウン電圧:2.50 ~ 2.80V ±50mV
- 動作時消費電流:4µA max.
- VRTC端子シャットダウン時消費電流:0.4µA max.
- 最大定格:28V
- 動作温度:-40~+85℃
- パッケージ:DFN-8(2020)A
CTL端子が非搭載でウェイクアップ機能を搭載しているS-82K3B/K4Bシリーズ、3-4直列両用S-82H4Bシリーズも上記同仕様にてラインナップしております。
用途例
リチウムイオン二次電池パック、リチウムポリマー二次電池パック
搭載製品例

- ノートブックPC
- タブレットPC等
製品詳細
Webサイト

本製品は、環境貢献に優れた製品としてミネベアミツミグループの「グリーンプロダクツ」に認定された製品です。詳しくはこちらをご覧ください。
お問い合わせ
この件に関するお問い合わせは、下記にお願いいたします。
| 報道関係のお問い合わせ | エイブリック株式会社 コーポレート コミュニケーション E-mail: pr@ablic.com | 
|---|---|
| 一般のお問い合わせ | エイブリック株式会社 販売代理店 https://www.ablic.com/jp/semicon/sales/distributors/  | 
ここに掲載されている情報は、発表日現在の情報です。製品または商品の仕様変更・販売終了等により、最新の情報と異なる場合がございますので、ご了承ください。













